400-930-2818/020-87321000/020-87321287
在线评估 | 在线咨询
 当前位置:首页 > 新闻资讯 > 美洲移民 >

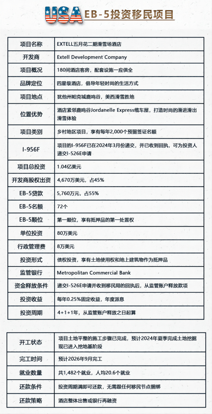
美国EB-5乡村项目-五月花二期鹿鸣谷滑雪度假酒店

发布时间:2024-08-12 10:19:23来源: 点击:

   秉持着严格甄选与综合规划的理念,与美国著名房地产开发商Extell再度携手,推出EB-5乡村地区项目—五月花二期鹿鸣谷滑雪度假酒店。

  此项目坐落于美国乡村地区,依据新法案,乡村项目每年可享受2,000张预留签证配额。这意味着当下您无需再受排期之苦,可以安心等待绿卡的发放。另外,新法案还要求移民局优先处理乡村地区的移民申请,大大缩短了审批时间,为您的绿卡之路保驾护航。

  本项目由知名的纽约开发商Extell负责,并经过精心筹备,再现经典!位于美国犹他州帕克城鹿鸣谷,是美国西部著名的滑雪胜地。项目总投资1.04亿美元,共提供72个移民名额,可创造近1,482个岗位,平均每人可创造20.6个就业岗位,达到了EB-5法案规定的两倍要求。

五月花二期鹿鸣谷滑雪度假酒店

  五月花二期鹿鸣谷滑雪度假酒店,位置临近Jordanelle 缆车大厅,可滑进滑出(Skiin-Skiout)式酒店。二期项目已开工,预计2026年9月完工。

  五月花酒店一期已经售罄,五月花酒店二期现在开始招募。

美国EB5投资项目

  项目优势

  ★ 项目位于美西滑雪胜地,滑雪社区已成熟运营

  ★ 纽约著名开发商EXTELL实力雄厚,股权投入45%

  ★ EB-5为第一顺位债权,资金安全享受高级贷款的待遇

  ★ 项目已开工,为每位投资人创造20.6个就业机会

  ★ 五月花一期项目的1-956F已获批,成功模式可借鉴

  ★ 开发商保持着100%完工记录+100%履约记录

  ★ 拥有大量的EB-5成功案例和还款记录

五月花二期鹿鸣谷滑雪度假酒店

  冬奥会举办地

冬奥会举办地

  项目所在地盐湖城是美国犹他州的首府和最大城市,也是美国的冰雪运动之都。盐湖城的雪很干/粉,雪质是北美第一梯队。2024年7月24日,国际奥委会第142次全会上,美国盐湖城获得了2034年冬奥会的举办权。

  美国自从1980年以来就没有新建的滑雪场设施了,五月花建成之后,将增加139条全新滑道 (这将为滑雪爱好者提供全新的滑雪探索体验)、15部滑雪缆车、近4,800英亩可滑雪面积,对整个滑雪行业都是里程碑式的存在。

  五月花与鹿鸣谷 (Deer Valley) 度假村同一座山脉背靠背,拥有得天独厚的地理位置,建成之后将与鹿鸣谷滑道相连,交由鹿鸣谷团队统一运营。

  两者联合起来,共有238条滑道,36部缆车,6,800英亩可滑雪面积,将是整个美国西部最新最先进的滑雪胜地之一。

五月花与鹿鸣谷

承袭一期成功模式

  五月花一期的I-956F已于2024年1月26日获批

  • 客户的I-526E申请已陆续获批

  • 项目已封顶,内部施工正常进行中

  • 预计将于2024 年冬完工,投入运营

  • 就业创造已实际超额完成

五月花一期

Extell精心出品

  Extell是纽约前三名的开发商,成立于1989年,至今已经开发了35个以上地产项目,其中大部分位于全球最核心的地区纽约曼哈顿岛,围绕中央公园而建。

Extell最有代表性的两栋摩天大楼

ONE57和中央公园壹号

Extell精心出品

  ONE57是2015年的全球楼王,一套顶层复式公寓以1亿美元成交【买家为戴尔集团创始人Michael Dell],开创了当年最贵的公寓成交记录。

  于2021年完工的中央公园壹号:作为ONE57的升级版,是全球最高的住宅楼(高1550英尺,约合472米),其中一套顶部三层复式公寓挂牌价2.5亿美元,位居全球公寓价格榜首。


   1989年成立至今,已经深耕移民行业35载,是全国首间获移民经营权的出入境服务公司。国内和海外都有公司,经过多年的行业积累,我们经手的成功案件超过3万+,经验丰富,团队专业。

  如果您有任何海外身份、资产配置、子女教育、度假养老等需求,欢迎咨询我们 !

  企业荣誉 more
  • 广州外商投资企业商会第十二届理事会理事
    广州外商投资企业商会第十二届...
  • 广东移民协会突出贡献奖
    广东移民协会突出贡献奖
  • 2024年度优秀会员单位
    2024年度优秀会员单位
  • 2023移民协会优秀会员
    2023移民协会优秀会员
  • 15年以上诚信经营企业奖
    15年以上诚信经营企业奖
  • 粤港值得信赖的移民品牌
    粤港值得信赖的移民品牌
  • 温哥华公司营业执照
    温哥华公司营业执照
  • 企业诚信AAAAA奖牌2019
    企业诚信AAAAA奖牌2019
  • 企业诚信AAAAA奖牌2017
    企业诚信AAAAA奖牌2017
  • 企业诚信AAAAA奖牌2015
    企业诚信AAAAA奖牌2015
  • 欧美澳最具价值品牌移民机构
    欧美澳最具价值品牌移民机构
  • 欧美澳年度表现移民团队
    欧美澳年度表现移民团队
  • 美国投资移民中介机构30强
    美国投资移民中介机构30强
  • 加拿大移民顾问资格证书
    加拿大移民顾问资格证书
  • 广东移民协会名誉副会长单位
    广东移民协会名誉副会长单位
   联系我们 more
广州公司(总部)

 020-87321000

 广州市先烈中路69号东山广场18楼

 info@gasheng.com

上海公司

 400-930-2818

 上海市浦东新区东亚银行金融大厦819室

 shanghai@gasheng.com

肇庆公司

 180 0221 8681

 肇庆市端州区康乐北路月醇MOON LOUNGE

深圳公司

 0755-89507025

 深圳市深南大道星河世纪大厦A栋11楼
  (与彩田路交界)

香港公司

 852-53102786

 香港德辅道中107-111号余崇本行15楼1501室

温哥华公司

 604-2731395

 #1100-8181 Cambie Road Richmond,
  B.C. Canada (V6X 3X9)

多伦多公司

 416-8387433

 1455 16th Avenue, Suite #201 Richmond Hill, Toronto, O.N. Canada

旧金山公司

 650-5585200

 1528 S. El Camino Real Ste. 110
  San Mateo CA 94402

Baidu
map