400-930-2818/020-87321000/020-87321287
在线评估 | 在线咨询
 当前位置:首页 > 新闻资讯 > 海外教育

终于!亚马逊重启PERM!

发布时间:2024-11-28 09:30:12来源: 点击:

  天亮了!时隔2年亚马逊终于宣布将于2025年重启PERM申请。除此以外,前段时间也有消息称,谷歌亦准备恢复PERM申请,由此可见,长达两年的科技行业大裁员或将结束,市场逐渐回暖。

亚马逊重启PERM

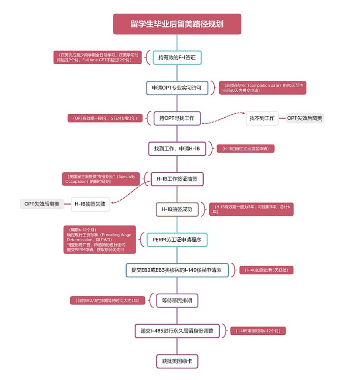
  对于在美留学生来说,留学和工作最关键的事情,就是保证身份合法性。

  什么是PERM?

  PERM全称是Program Electronic Review Management Process,是美国政府制定的申请劳工证的程序,也是申请大部分职业移民绿卡的前置条件。

  一般留美学生在毕业后,会先拿OPT(实习期)签证,非STEM专业可持有2年,STEM专业可持有3年,在这期间再抽H1B(工签),一年抽一次,然后才是走PERM和绿卡申请。

  可以说PERM是H-1B持有人绿卡申请的第一步,暂停PERM,意味着无法推进绿卡申请,无法获得永久居留权。

  虽然此次亚马逊官方承诺了重新开放PERM申请,但事实上能符合条件的人非常少。

  根据网络消息称。此次亚马逊恢复PERM申请,大概率只面向要L5级以上且身份已经是H-1B或L-1这类工作签证的员工,拿着OPT、STEM OPT延期这种工作身份即使已经是L5级以上也不符合申请条件。这意味着企业不会提前帮学生或者实习生申请绿卡。

PERM 并非稳拿绿卡

  对于持有F1签证的留学生而言,若期望毕业后留在美国,传统的途径是攻读STEM专业以获得为期3年的OPT(Optional Practical Training)许可,随后加入一家大型企业,并幸运地中签H1B工作签证。在此之后,需依赖雇主提交PERM(Program Electronic Review Management)劳工证申请,历经数年的等待,最终方能获得绿卡。

  十年前,这一相对直接且清晰的路径,确实是多数留学生留美的主要选择。然而,时至今日,情况已大不相同。

  重启PERM还面临哪些问题?

  1、PERM审批耗时

  当下,现实情况是完成PERM流程⼤约需要两年时间。⽽且随着PERM的申请量不断增⻓,可以预⻅的是PERM的审理时间也会越来越⻓。

  2、H-1B身份到期

  六年期限将满时,若未能完成PERM申请,H-1B持有人仍然可能面临离境风险。

  3、绿卡排期积压

  EB-2和EB-3类别的申请排期可能因大厂恢复申请而加剧,目前来说,EB-2和EB-3排期保守估计也要4年左右。

留学生毕业留美规划

如何解决?

  美国的留学⽣想要移⺠拿绿卡,是⼀个既艰苦⽽漫⻓的过程从毕业到拿到绿卡可能需要8-10年。

  在这个过程中,除了要求申请人具备卓越的能力和无尽的耐心之外,更为关键的是一连串的幸运:幸运地遇到赏识自己的雇主,幸运地在工签抽签中胜出,以及幸运地在职场上稳定前行,历经十数载而不遭解雇……

美国

  所以说,如果你家境殷实,选择新政投资移民EB-5项目,无疑是获得美国绿卡最快最容易的方式。

   局在2022年推出的EB-5区域中心三类预留项目(即城市高失业、乡村和基建项目),目前对于中国大陆申请人都没有排期。

  更为有利的是,新政允许在美的申请人进行“双递交”,在递交I-526E移民申请表格的同时,可以同步递交I-485调整身份申请,同时申请EAD工卡和回美证,一旦获批,申请人即可解决在美身份合法问题,并且实现出入境自由。

   1989年成立至今,已经深耕移民行业35载,是全国首间获移民经营权的出入境服务公司。国内和海外都有公司,经过多年的行业积累,我们经手的成功案件超过3万+,经验丰富,团队专业。

  如果您有任何海外身份、资产配置、子女教育、度假养老等需求,欢迎咨询我们 !

  企业荣誉 more
  • 广州外商投资企业商会第十二届理事会理事
    广州外商投资企业商会第十二届...
  • 广东移民协会突出贡献奖
    广东移民协会突出贡献奖
  • 2024年度优秀会员单位
    2024年度优秀会员单位
  • 2023移民协会优秀会员
    2023移民协会优秀会员
  • 15年以上诚信经营企业奖
    15年以上诚信经营企业奖
  • 粤港值得信赖的移民品牌
    粤港值得信赖的移民品牌
  • 温哥华公司营业执照
    温哥华公司营业执照
  • 企业诚信AAAAA奖牌2019
    企业诚信AAAAA奖牌2019
  • 企业诚信AAAAA奖牌2017
    企业诚信AAAAA奖牌2017
  • 企业诚信AAAAA奖牌2015
    企业诚信AAAAA奖牌2015
  • 欧美澳最具价值品牌移民机构
    欧美澳最具价值品牌移民机构
  • 欧美澳年度表现移民团队
    欧美澳年度表现移民团队
  • 美国投资移民中介机构30强
    美国投资移民中介机构30强
  • 加拿大移民顾问资格证书
    加拿大移民顾问资格证书
  • 广东移民协会名誉副会长单位
    广东移民协会名誉副会长单位
   联系我们 more
广州公司(总部)

 020-87321000

 广州市先烈中路69号东山广场18楼

 info@gasheng.com

上海公司

 400-930-2818

 上海市浦东新区东亚银行金融大厦819室

 shanghai@gasheng.com

肇庆公司

 180 0221 8681

 肇庆市端州区康乐北路月醇MOON LOUNGE

深圳公司

 0755-89507025

 深圳市深南大道星河世纪大厦A栋11楼
  (与彩田路交界)

香港公司

 852-53102786

 香港德辅道中107-111号余崇本行15楼1501室

温哥华公司

 604-2731395

 #1100-8181 Cambie Road Richmond,
  B.C. Canada (V6X 3X9)

多伦多公司

 416-8387433

 1455 16th Avenue, Suite #201 Richmond Hill, Toronto, O.N. Canada

旧金山公司

 650-5585200

 1528 S. El Camino Real Ste. 110
  San Mateo CA 94402

Baidu
map