400-930-2818/020-87321000/020-87321287
在线评估 | 在线咨询
 当前位置:首页 > 新闻资讯 > 海外教育

姜萍事件真相大白!底层逆袭到底有多难

发布时间:2024-11-05 09:58:17来源: 点击:

  今年 6 月,江苏省涟水中等专业学校学生姜萍取得 2024 年阿里巴巴全球数学竞赛预赛第 12 名的成绩。

  “中专生”、“服装设计专业”,自学两年高等数学就打败一众来自北大、清华、剑桥等世界名校的选手闯入决赛,姜萍成绩一出立刻引起了社会的广泛关注。

阿里巴巴全球数学竞赛

  然而,仅仅过了半年,事情却发生了戏剧性反转。

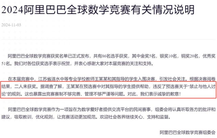
  11月3日,阿里巴巴全球数学竞赛组委会发布情况说明称,在预选赛期间姜萍涉嫌违规接受其指导教师王某某的帮助,违背竞赛“禁止与他人讨论”的规则。

阿里巴巴全球数学竞赛组委会

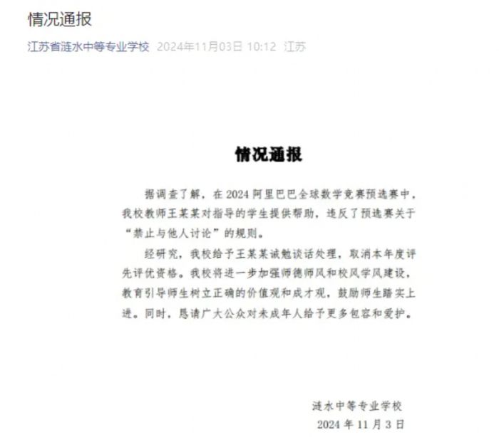
  紧接着,涟水中等专业学校也对此事进行了公开通报,对王某某进行了诫勉谈话的纪律处分,并剥夺了其本年度参与评优评先的资格。

涟水中等专业学校

  如今这个“天才中专生”、“底层逆袭”的励志故事终是真相大白,同时也引发了一系列对于教育公平、孩子培养等方面的讨论和思考。

  事实上,中国父母哪怕勒紧裤腰带,也往往要给孩子创造最好的教育条件,“再穷不能穷教育,再苦不能苦孩子”就是中国父母最真实的写照。

中国父母养娃要花100万

  根据《中国生育成本报告》的数据显示,中国家庭从孩子出生到大学本科毕业的平均养育成本约为68万元人民币。

中国生育成本报告

  这个数字仅包括食物、衣服、教育、医疗和其他日常开销,还不包括一些额外的大额支出,如购买学区房、车辆等。在消费水平较高的城市,养育成本就更高了,“魔都”上海就达到了101万元

  在全球范围内,中国家长更是“遥遥领先”。

  参照把一个孩子抚养到刚年满18岁所花的成本相对于人均GDP的倍数,澳大利亚是2.08倍,法国是2.24倍,瑞典是2.91倍,德国是3.64倍,美国是4.11倍,日本是4.26倍,中国是6.3倍,几乎是全球最高的。

  另外,在养育成本的构成中,教育成本往往占比也是大头。比如一些城市家庭平均每年在子女教育方面的支出占家庭子女总支出的 76.1%、家庭总支出的 35.1% 和家庭总收入的 30.1%。

姜萍

跨国教育成教育趋势

  在教育改革的当下,跨国教育成为了一股强劲的东风,不少高净值家长都开始为孩子在海外寻求教育的新出路。

  欧洲黄金签证项目,孩子享受到优质国际教育的同时,家长也能通过第二身份轻松实现资产全球化配置。

  以希腊为例,希腊作为西方文明的发源地,拥有深厚的文化底蕴,其教育体系涵盖了公立和私立教育机构。

  公立教育免费且质量优良,遵循欧洲教育标准,注重培养学生的综合素养。在私立教育方面,许多国际学校采用国际知名的教育体系,如英式、美式教育体系。这些学校配备了高素质的教师队伍,他们往往来自世界各地,有着丰富的国际教育经验,未来孩子轻松跳板欧美名校。

  同时获得希腊身份后,孩子还能以华侨生的身份回国参加国内的华侨生联考,低分即可轻松入读清华北大等国内一流名校,远离高考“内卷”。

  孩子教育关乎未来,有时候父母的一个决定就会左右孩子将来发展的走向和高度。为孩子规划一个第二身份身份,多一条路、多一种选择,给孩子的人生带来更多可能。

  目前希腊“商改住” 项目,申请人仍可通过最低 25 万欧元的门槛成本获得希腊黄金签证,一家三代人,一步到位获批希腊永居,是欧洲为数不多的高性价比项目之一,有意向的家长朋友,欢迎联系 了解规划。

希腊黄金签证

   1989年成立至今,已经深耕移民行业35载,是全国首间获移民经营权的出入境服务公司,经过多年的行业积累,我们经手的成功案件超过3万+,经验丰富,团队专业。

  如果您有任何海外身份、资产配置、子女教育、度假养老等需求,欢迎咨询我们 !

  企业荣誉 more
  • 广州外商投资企业商会第十二届理事会理事
    广州外商投资企业商会第十二届...
  • 广东移民协会突出贡献奖
    广东移民协会突出贡献奖
  • 2024年度优秀会员单位
    2024年度优秀会员单位
  • 2023移民协会优秀会员
    2023移民协会优秀会员
  • 15年以上诚信经营企业奖
    15年以上诚信经营企业奖
  • 粤港值得信赖的移民品牌
    粤港值得信赖的移民品牌
  • 温哥华公司营业执照
    温哥华公司营业执照
  • 企业诚信AAAAA奖牌2019
    企业诚信AAAAA奖牌2019
  • 企业诚信AAAAA奖牌2017
    企业诚信AAAAA奖牌2017
  • 企业诚信AAAAA奖牌2015
    企业诚信AAAAA奖牌2015
  • 欧美澳最具价值品牌移民机构
    欧美澳最具价值品牌移民机构
  • 欧美澳年度表现移民团队
    欧美澳年度表现移民团队
  • 美国投资移民中介机构30强
    美国投资移民中介机构30强
  • 加拿大移民顾问资格证书
    加拿大移民顾问资格证书
  • 广东移民协会名誉副会长单位
    广东移民协会名誉副会长单位
   联系我们 more
广州公司(总部)

 020-87321000

 广州市先烈中路69号东山广场18楼

 info@gasheng.com

上海公司

 400-930-2818

 上海市浦东新区东亚银行金融大厦819室

 shanghai@gasheng.com

肇庆公司

 180 0221 8681

 肇庆市端州区康乐北路月醇MOON LOUNGE

深圳公司

 0755-89507025

 深圳市深南大道星河世纪大厦A栋11楼
  (与彩田路交界)

香港公司

 852-53102786

 香港德辅道中107-111号余崇本行15楼1501室

温哥华公司

 604-2731395

 #1100-8181 Cambie Road Richmond,
  B.C. Canada (V6X 3X9)

多伦多公司

 416-8387433

 1455 16th Avenue, Suite #201 Richmond Hill, Toronto, O.N. Canada

旧金山公司

 650-5585200

 1528 S. El Camino Real Ste. 110
  San Mateo CA 94402

Baidu
map