恭喜王同学(化名)顺利获得加拿大列治文公立教育局2018年秋季的中学录取!

资深留学顾问根据王同学自身所存在的优劣势作出背景评估,跟她的家长详细分析了加拿大公立学校的优势,以及竞争激烈的申请形势,在零语言基础的条件申请了加拿大的公立中学9年级的课程。
目前王同学已经顺利取得列治文公立教育局的录取通知书并成功交付押金,等秋季开学就可以去加拿大上学啦!
Offer & LOA展示:


加拿大中学留学持续火爆,申请需提前一年!公立教育局申请全面开放中,位置紧张先申先得!公立中学录取无语言面试门槛,想读好学校,一定要快!快!快!
特许代理加拿大教育局公立、私立、贵族学校,提供留学、移民、安家、就业一条龙服务!28年专业诚信服务,成功案例过万,让我们为您的留学之旅保驾护航!

加拿大人均教育经费名列全世界第一。90%以上的学校实行公立教育,文凭全世界认可。同时加拿大留学费用合理,语言环境良好,所以越来越多的国际留学生,将目标锁定在加拿大,并且留学生的年龄是越来越小。
越来越多的家长在大学之前的基础教育阶段就先把孩子送出去留学,能让孩子更快的融入西方社会,更容易考取好大学或者移民。
加拿大公立学校规模大,课程设置齐备。另外加拿大公立高中学生多为本地人,置身其中容易让学生更早溶入加拿大社会,毕业证书的含金量高。如果学生学业优秀,自理能力强,年级较低,选择公立中学能充分享受典型西方教育系统的优势,居于较高的起点,为将来进入加拿大或美国的名牌大学铺平道路。

①公立中学的特色优势:
※招生
公立学校由政府出资建立,本地的公立教育局负责招生工作。此类高中主要是针对本地区的学生设立,很少甚至是不招收国际留学生,因为是偏向于本土化教育,所以给予留学生申请的名额很少,一般只有约5%-10%的学校开放招收国际学生,所以如果想申请此类高中最好提前做好准备,以防名额满限。
加拿大公立中学开学时间一般为:2月和9月(春季招生接受插班的学校较少)
温馨提醒:公立中学先申请先排队,抢占先机
声誉良好的教育局的9月入学位置十分宝贵,需要学生和家长提前一年就开始做好准备,尽早递交申请,然后就进入排队的过程。一般每年10月开放招生名额,次年2-3月大部分公立学校名额招满。申请审理时间一般需要3-8周的时间。

※教育质量优良
加拿大公立中学是由政府资助办学,一般规模较大,教学设备先进,主要目的是提供基础教育,毕业文凭被全球认可,含金量高。
公立中学主要是为本地学生提供基础性教育,是典型的西方教育模式,对所有学生都一视同仁,起点较高,可顺利进入加拿大一些名牌大学。
公立中学留学生人数较少,本地人较多,国际学生比例少,这样就形成了一个很好的语言环境,在生活中学习语言会更加的容易。由于和本地学生接触较多,也可以更好地适应当地的生活习惯。
学生可以体验原汁原味的北美教育,课程设置丰富多彩,课业压力小一些。如果学生学业优秀,自理能力强,选择公立中学能充分享受典型西方教育的优势。

※留学学费性价比高
公立中学主要是政府投资,所以对于加拿大当地学生是不收费的,但国际留学生要收费,学费大概在12000-15000加元,监护费1000加元,加上食宿费,生活费,每年大概在23000-25000加币左右。
②公立教育局如何选校:
公立中学:初中在读或者初中刚毕业或者高中刚开始,有一定的的独立能力,更容易接受语言环境的转换,能很好的融入并适应加拿大的教学模式,并且凭借当地的高中成绩很容易申请加拿大的大学。

③适合公立高中的人群
在中国初中在读或者中在读的学生。这些学生的特点是学了一点或者基本没有接触到高中的课程。那么他们是有时间很好地融入到加拿大当地的高中课程的。经过2-3年的当地高中学习,能够成功毕业并且凭借当地高中的成绩升上理想的大学。
④加拿大公立高中申请程序:
加拿大公立中学申请程序并不复杂,但最好的中学很快名额就满了,故申请越早越好。
申请时需要提供最近两年的成绩单,要列出学过的所有科目(包括政治,体育等)。中英文各一份,都需要学校盖章。在申请时可填写三个自己心仪的学校。但如果这些学校没有名额,教育局将为你指定别的学校。
加拿大公立学校由于各个学校有不同的特点。如果申请人对教育局下属的学校毫不了解,任由教育局指定学校的话,也许不能进入最适合自己的名校。
另外申请人在中国,在加拿大寻找可靠的监护人和合适的寄宿家庭也非易事。所以在申请时,没有熟悉当地情况的朋友的协助,最好委托一些可靠的中介机构代理(详情可咨询
的专业留学顾问)。

教育局在审核了申请后,将发出正式的录取通知书。申请人凭此在加拿大驻中国领事馆办理学生签证。到教育局报到之后,将参加一个摸底考试,了解学生的英语和数学水平。英语不够熟练的学生会被要求在学习其它课程的同时,补习一段时间的英语(ESL)。
十八岁以下的留学生在加拿大读书需要监护人(Custodian)。监护人必须是加拿大公民,家住学校附近。学生家长必须提供公证过的监护人委托书。监护人也必须公证承担相关法律责任。录取后需要在学校附近找寄宿家庭(homestay)。最好是当地出生,英语为母语的家庭,以营造良好的英语环境。
⑤加拿大中学申请要求:
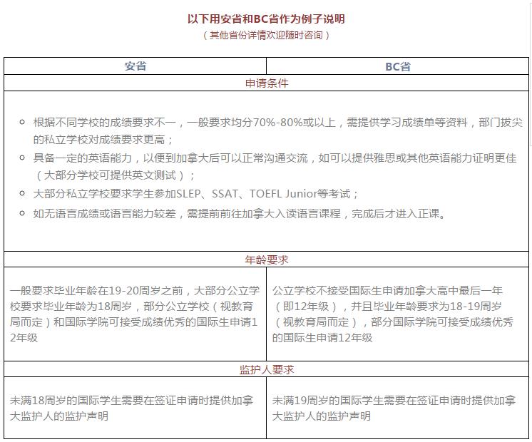
(以下用安省和BC省作为例子说明)

更多移民留学相关资讯,欢迎关注 公众号或致电我司全国服务热线详细咨询!