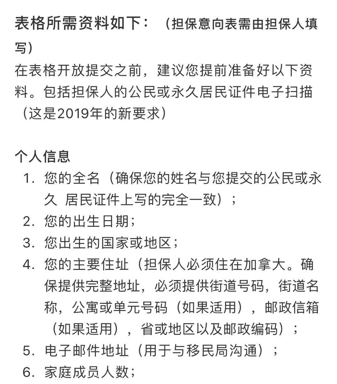
根据
温哥华分公司提供的最新消息,加拿大移民局已经确定2019年新一轮父母祖父母团聚移民计划(PGP)的开放时间,将于1月28日东部时间12点整开始接受申请,名额为20000个,先到先得。
采用先到先得的方式,预计申请人会在第一天挤破头的递材料抢名额。早点准备起来,现在正是抓紧申请的大好时机,以免未来又有什么变动,更难申请!
申请PGP注意事项
对于2019年的申请者来说,需要满足哪些基本条件呢?
担保人
•担保人必须年满18岁;
•担保人必须是加拿大公民或永久居民;
•担保人必须超过该计划要求的最低必要收入水平(如果已婚或在同居关系中,可以两人的收入来计算);
•如有必要,担保人必须签署承诺书,以偿还支付给担保人及随行家庭成员(如有)的任何省级社会救助金,偿还期为20年(魁北克10年)。
注:担保人需准确地计算家庭人口数量,并以此推算出担保的最低收入要求。在这给大家举几个例子:(1)担保人单身未婚无子女,准备担保父母2人,那么总人口数是3人(担保人+担保人父母)。(2)担保人结婚并有2个子女,准备担保父母2人,那么总人口数是6人(担保人+配偶+2子女+担保人父母)。(3)担保人结婚并有1个子女,准备担保父母2人,但是因为之前担保者作为共同签署人(Co-Signer)担保了其配偶的父母2人,并且依然在担保期内,那么这次的总人口数应该是7人(担保人+配偶+1子女+担保人父母+配偶父母)。
被担保人
•被担保人必须是担保人自己的父母或祖父母;
•担保期间被担保人不能领取社会救济,但可以享受其它加拿大永久居民的福利。

申请流程
1.从2019年1月28日东部中午12点开始网络提交担保意向表格,移民局以先到先得的标准受理意向表格,意向表格满员后会自动关闭;
2.递交在线表格后,申请人将会收到确认码(如果有什么需要更改的,不要重复提交,可以发邮件到指定移民局邮箱);
温馨提示:被邀请的申请人建议在60天内递交完整的材料,上一年没有被邀请上的申请人,下一年可以再次提出申请。
申请费用
申请费用:$550加币/人
登陆费:$490加币/人(可以申请通过后再递交)
要说来了加拿大,我们在这里从头再来、安居乐业,站稳脚跟后,最期待的就是能将父母家人接来团聚,在这里享受天伦。因此很多经济条件足够,但过去2年因为抽签制而运气欠佳的申请者,这下可谓磨刀霍霍,志在必得。机会就在眼前,千万不要错过!时间紧迫,赶紧联系 吧,让我们专业的移民团队替您解决所有复杂繁琐的申请材料,帮助您的父母祖父母成功移民加拿大!
集团加拿大移民优势
作为全国至早成立的移民公司,成功办理了全国至早加拿大投资移民申请!!!
擅长办理加拿大投资移民,以高成功率在业界享誉盛名,多年来累积上万成功案例!!!
专业的顾问团队经验丰富,确保文件材料符合加拿大移民局严格要求,帮助客人顺利通过审批!!!
我们与多家基金公司一直保持良好合作,只为提高客户免面试通过率!!!
加拿大强大的安家团队由会计师、持牌律师、教育专家、房产经纪、移民顾问等组成,提供至长期优质跟进服务!!!