随着中国移民海外的人口逐年增加,一个现实问题浮出水面:如果在退休后选择加入外国国籍,曾经在国内辛苦缴纳多年的养老保险和医疗保险,是否会付诸东流?这是许多计划晚年移居海外养老的家庭最深层的顾虑。
答案是明确且令人安心的——只要符合条件,即便加入外籍,您在国内的养老金依然可以继续领取,而医保则需视具体情况而定。
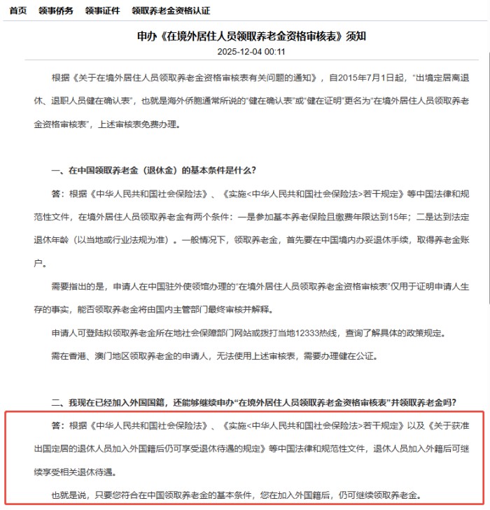
1、养老金:国籍变更不影响领取资格
关于养老金,最权威的解答来自中国驻外使领馆的官方说明。根据《中华人民共和国社会保险法》及相关规定,退休人员加入外籍后,仍可继续享受在国内的退休待遇。

在国务院侨务办公室官网上也有相关政策解答:已获准出国定居的退休人员,加入外国籍后,可以继续享受国家对获准出国定居的退休人员规定的退休待遇。

事实上,早在1985年国内就有明确政策规定,退休人士加入外籍后仍可享受退休待遇。

总的来说,国籍变更并不会自动终止养老金的发放。养老金权利的依据是个人在就业期间是否履行了缴费义务并达到了法定领取条件,这与后续的国籍变化是两件独立的事情。
目前,对于已经移民海外的华人而言,想要领取中国养老金只需满足两个条件:
一是参加基本养老保险且缴费年限达到15年
二是达到法定退休年龄,已按国内规定办理退休手续
换而言之,关键在于您在出国定居前,是否已经在中国国内办妥了正式的退休手续并开启了养老金账户。如果出国时尚未退休,情况则会相对复杂,通常涉及社保关系的封存或终止。
若您在退休之前就已加入外国国籍,则无法继续累计养老保险缴费年限,只能办理养老保险退费手续,提前领取个人账户部分,社会统筹部分的资金则无法领取。
注意
和国内退休人员一样,加入外籍的退休人员也需每年完成养老金领取资格认证,否则养老金可能会被暂停发放。
过去,这需要本人前往中国驻外使领馆办理“健在证明”,颇为不便。现在,流程已极大简化。
最便捷的方式是通过 “中国领事”APP 线上办理。申请人只需在APP的“养老金资格”模块完成身份认证和信息填报,数据便会直接推送至国内社保部门审核。
若线上办理不成功,也可联系中国驻当地使领馆现场办理纸质表格。

2、医保待遇:关键看是否办妥退休手续
与养老金不同,国内的医疗保险待遇在加入外籍后通常无法直接延续。医保更强调“现时保障”而非“历史积累”,其待遇与当前的参保状态直接挂钩。
若在退休前已缴纳充足医保(通常男性需缴满25年,女性20年,具体以当地政策为准)并办理退休手续,即使加入外国国籍,仍可继续享受国内医保待遇。

那如果退休时未达到医保规定的缴费年限,且未办妥医保退休手续就加入外籍,由于您中国国籍及户籍已被依法注销,作为参保前提的法律主体资格随之丧失,原有的国内医保关系将按规定终止。
这主要是因为我国的医疗保险关系与中国公民身份深度绑定,参保资格依附于本国户籍体系。
不过,医保关系终止并不意味着个人权益全部清零。医保个人账户内的余额仍属参保人合法财产,可按规定进行清退或使用。
此外,若未来仍需在国内短期居留,也可考虑通过参加适用于境外人员的商业医疗保险或短期居留医疗方案,以获得相应的医疗保障。
决定晚年移居海外的中国退休者们,正在跨越的不仅是地理上的国界,还有一系列复杂的社会保障政策边界。
养老金作为对过往工作贡献的延期支付,其权利受到法律保护,不因护照颜色的改变而消失;而医保作为当下的健康风险共担机制,则需要妥善规划构建。