在选校的时候,美国大学的学校类别也是考虑因素之一。学校类别主要分为综合性大学、文理学院和专业艺术院校等。传统中介可能只告诉你选择大家熟知的综合性大学,比如哈佛、耶鲁等最为人知的那些著名大学往往都是综合性大学,有少一部分中介会告诉你文理学院也可以选择2-3所,但是你真的了解不同类型大学到底是什么以及如何选择吗?
本篇文章将帮助学生和家长了解综合性大学、文理学院和专业艺术类大学的特点、优势、劣势及以及每一类院校适合的学生群体等。
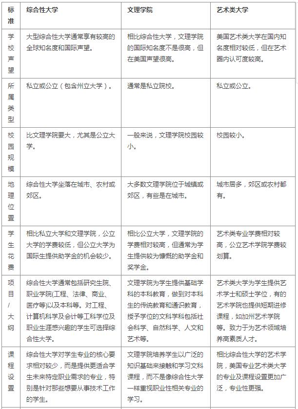
一、综合性大学、文理学院和艺术类大学比较

二、选择综合性大学和文理学院的理由
1)选择综合性大学的五个理由
总的来说,综合性大学的优点就是能提供各种学位和专业,代表着美国科研的最高水平,教授科研水平高,培养大批高层次的专业技术人才。这些院校除教学外,还承担着美国政府的大量高精尖的科研任务,科研经费充足、教学和校园设施一流。同时,校园规模比较大,可以有学校自己的足球队、棒球队等;学生社团多,校园活动丰富;大型校园招聘会来的企业也多;校友也多可以推荐就业、促进就业。下面从具体五个方面分析美国综合性大学的相关优势。
第一,综合性大学对学术研究的重视程度不言而喻,先进的教学设备,优秀的师资力量,使得学校的教学质量得到了极高的保证。在这里不但可以授受本科教育,还可以接触到研究生院的教授,对学生们来说,无论是未来学习方面还是就业方向都会有很大的影响。
第二,专业更加细化,University里的本科虽然也是liberal arts education,但更倾向于专业的学习。学校提供的学术专业涉及的范围非常广,比如:人文科学,自然科学和社会科学等等。专业课,基础课和选修课等也都多种多样,选择范围很广。这样更有助于学生们学到更深层次,更广领域的知识。
第三,此类大学在国际上的知名度比较高,像哈佛,耶鲁,哥伦比亚等等都是闻名于世的综合类大学。有如此高的声誉自然有其道理,所以社会上的接受度和接纳度都是比较高的,这也带给学生们更多的实习经历和就业机会。
第四,通常此类大学在校学生人数比较多,尤其是公立大学,人数基本保持在几万人。也正因此,在此就读的学生更能感受到大学的氛围和文化,大都市的气息。丰富多彩的校园活动,众多的社团组织,各种类型的研究和实习活动,让在这里就读的学生的有一个多姿多彩的大学生活。
第五,众所周知,公立学校的学费比私立的便宜。这也正是吸引许多家庭条件不是很好,但是成绩非常突出的学生前去就读的原因。
2)选择文理学院的五个理由
第一,高度关注学生。与综合性大学注重教师科研及研究生情况截然不同的是,文理学院只提供本科教育。事实上,许多大学的明星教授,包括常春藤盟校,与本科生接触的机会很少。文理学院往往非常注重本科生的校园生活。更少的学生,更亲密的学院设置通常给大家更多的机会去建立友谊、保持长期持久的关系。虽然从综合性大学毕业可以拥有一堆朋友,但是不一定能建立像在文理学院一样这种更小团体的学生间更亲密的关系。也许是他们不得不花更多的时间在一起,因为不会有更多的学生在校园里。或者,也许就这么小的文理学院比综合性大学的成千上万学生更容易让学生明确身份。不管是什么原因,小院校的毕业生的友情似乎是独一无二的。此外,在美国就读美国文理学院的学生其家庭层次相对统一,属于中产阶级人群,良好的朋友圈子对孩子以后的就业及工作也是非常有利的。
第二,小班制。文科院校是致力于小班授课和广泛学习基础科学,这是与大型综合性大学有明显区别的。文科院校一般较小,平均班级人数不超过30人。这样一来,学生与教师的比例是非常小的,让教授对学生有更多的个人关注。一些入门课程可能达到40到50人,但多数班级要小得多。而综合性大学的入门课程,上课人数多达数百人,相对小些的课堂还经常会有助教为学生授课。
第三,良好的读研准备。如果学生抱有进了一流公立大学或常春藤就能顺利考上研究生的想法是不正确的。据统计,毕业于文理学院最终获得科学博士学位的学生比其他院校多出两倍。这与文理学院为本科生提供丰富研究经历是密不可分的,而综合性大学的研究机会是优先考虑研究生的。
第四,企业看重文理学院学生素质。文理学院的任务之一是教会学生如何思考、交谈和写作。这些可能不是所有学校学生都具备的素质。很多大学不要求学生写论文或研究论文等。在小班制环境下,文理学院要求学生写论文、做班级演讲并与同学和教授进行交流和合作。一项新的企业调查数据显示,高校及雇主联合会声明企业非常看重文理学院传授学生的三项重要技能:沟通技巧、分析能力和团队合作技能。文理学院是美国高等教育的一个特色,它把精力完全放在教学上,培养学生表达能力和分析问题的能力。
基于上述独特的教学理念,文理学院在美国有成功的长期的历史声誉,甚至在某些领域高于综合性大学。此类学院除了传授专业知识,培养学生专业能力之外,更注重学生素质、修养的塑造。可以说,此类学校才是真正意义上的“领导人摇篮”。 调查数据显示,虽然文理学院只有3%的美国大学毕业生,但历届美国总统的20%是毕业于文理学院。从1960-1998年,文理学院走出了20%的普利策奖获得者和8.3%的全国最富有的CEO。毫无疑问,这些成功人士之所以能获得成功,除了野心、智慧之外,还得益于文理学院扎实的通识教育和对学生能力的锻炼。
同时,文理学院资金雄厚,校友联系紧密,在实习以及就业机会上也有很大优势。所以学生毕业以后可以适应研究院或者企业等多方面的工作。据统计,美国文理学院毕业生直接就业的大多都进入了世界500强企业,并且企业对于美国文理学院毕业生的评价非常高,这是由于他们受过的教育更具有兼容性和多样性,他们知道如何适应和运用所学应对新形势;研究生院也更欣赏美国文理学院毕业生,这是因为这些学生们已学会如何撰写陈述和自我表述,这些能力为他们修习更高深的课程打下了良好的基础。
第五,奖学金丰富。对于本科申请来说,一般情况下能大量发放全额奖学金的美国大学主要集中在美国文理学院(Liberal Arts Education)系统之内。如果学生需要助学金,会发现私立文理学院往往比州立院校更加慷慨。因为文理学院愿意花费大部分自由资金来资助学生。
三、综合性大学和文理学院的劣势
1)综合性大学的劣势
第一,综合性大学最大缺点就是学生人多,学生和教授接触少,教授把精力都放在了科研和带硕士博士生身上,只有科研才能获得经费,只有取得了优秀的科研成果,才能看到明显的业绩,这些综合性大学教授不会把精力更多的倾注在投入多、产出少的本科生身上。本科生的课经常是硕士生助教给上的。
即使是世界著名的大学,也有本科课程教学效果不佳的情形存在。一个真实的例子,有个常青藤本科生在生物课上非常挣扎,主要是这个课是教授的TA助教来上的,那个女助教带着浓重的口音,之前也从来没有教学经验,讲课讲不到重点,也不知道如何回答学生的问题可以让学生听懂。他说他妈妈现在并不知道每年花5万美金的学费只是让助教来上的事实。
第二,学生人数很多,导致不是每个学生都能得到特别的关怀和照顾,所以在美国很多优秀的人是不喜欢去这些大学校。自控能力不是很强的学生也不太建议去此类大学就读。
第三,除了排名靠前的学校给奖之外,其他学校的给奖情况都不容乐观。尤其是像Berkeley ,UCLA这样的公立大学,几乎都不给国际学生奖学金。
2)文理学院的劣势
第一,在专业设置上, LAC的专业划分没有university细致,很多学校都不提供工程、医学等职业性较强的专业。文理学院一般没有应用性和专业性科目,如电子工程、机械工程、会计、商业管理、法律等。文理学院规模比大学要小,不设专门的科研机构。
在知名度和专业设置上,相对于综合性大学,文理学院对国内学生和广大家长们来说可能有些陌生。文理学院只提供四年制本科教育,没有硕士博士项目。同时,LAC的理念是通才教育和素质培养,而不是职业训练。学校要求学生接受各个方面的教育,注重思维和写作能力的培养。文理学院提供的专业一般是基础学科,通常没有应用性和专业性科目,如电子工程、机械工程、会计、商业管理、法律等。
第二,文理学院多为私立,学费比较昂贵。如果拿不到奖学金的话,中国学生很难支付得起四年的费用。
第三,受国内宣传的影响,文理学院在中国的知名度不高,所以就导致很多公司和企业不一定接受此类学校毕业的学生。
第四,文理学院的录取率很低,每年录取的国际生更是微乎其微。据数据统计,文理学院里排名top10的Pomona College 国际生录取率只有6.9%,而排名35的Pitzer College国际生录取率只有4.7%,它们 每年分别录取996和597人,这人数还是美国生加国际生一共的数字,如果单算录取的国际生更是微乎其微。而公立第一大综合性名校-UC Berkeley,则每年录取11828名新生,国际生录取率是13.1%,不论从录取人数还是录取率都远远高于Pomona College和Pitzer College。可见,文理学院本身数量少,招生也少,录取率又低,学校的招生标准很严格,GPA、托福和SAT的要求都不比申请top30的综合性大学低,这导致文理学院历年的竞争相当激烈残酷,一些顶尖的文理学院如阿姆赫斯特学院的竞争可以说不比哈佛轻松。
从这一点来看,国内学生申请文理学院的竞争优势较弱。因此,学生要根据自己的硬件和软件实力,以及与学校的匹配程度,来综合考虑是否有文理学院适合自己。
四、综合性大学和文理学院适合的学生群体
1)综合性大学适合的学生群体
一种情况,学生想学习工科或者职业性专业,比如会计或计算机科学,那么推荐综合性大学,因为综合性大学普遍开设这些专业。同时,要求学生自控力和自主学习能力较强,具备良好的时间管理观念。
另一种情况,学生想读完本科后回国发展,可选择知名度较高的综合性大学就读本科。由于现如今国内大众和一些用人单位对文理学院的了解还远远不够,很多人甚至不知道文理学院是什么,更不知道哪所学校排名高,这就不如综合性大学比如哈佛、耶鲁、加州伯克利等等那样深入人心,可能名牌效应不是很显著。因此,如果本科毕业后直接回国就业,建议学生选择综合性大学就读。
2)文理学院适合的学生群体
文理学院(Liberal Arts College)是美国高校的重要种类之一,以本科教育为主,特征是注重全面综合教育,设置课程包括艺术、人文、自然科学、社会科学等各门类(包含文学,英语,社会学,政治学,哲学,历史学,人类学,语言学,数学,物理,化学等基础科目)。区别于以就业为重要指针的各种专业学校或技术高校。文理学院的主要目标是通过研究动态和广泛的课程使学生能够熟悉一系列基础学科,做到对本科生的通识教育和博雅教育,打好基础。在大部分美国人心目中,文理学院往往代表着经典、小规模、高质量的本科教育。许多文理学院的学术声誉往往不亚于哈佛耶鲁等综合性大学,因而成为很多美国贵族教育子女的首选。
由于文理学院注重培养本科生在人文、艺术、科学、社会科学等课程上面知识面的宽度,如果学生对通识教育感兴趣,文理学院将与你是完美的结合。如果你是一个不知道选择什么学位和专业的高中生,那么或许文理学院是一个不错的选择。因为文理学院将广泛的教你学习各科目基础知识,可以帮助你在毕业后去综合性大学继续深造硕士。
如果申请者在选学校时把奖学金放在第一位,那么LAC的机会要比university多,而且竞争也没有university激烈。如果一个排名比较靠后的LAC给你全奖,你是否会去呢?可能会有人担心这个学校的教学质量,或其它如何如何,其实这种担心是完全不必要的,要知道,能发放奖学金给你的学校就一定是好学校,只有好的学校才可能得到政府及社会的捐赠。
如果想读完本科继续在美国读硕博深造,那么,文理学院打下的坚实基础可以助你一臂之力,美国的综合性大学非常喜欢录取基础扎实的文理学院的本科生,这点你不用担心。
五、专业艺术类大学
1)简介及特点
在美国,艺术专业通常设在两种不同性质的大学:一种是综合性大学的艺术学院,另外一种是艺术类大学。无论是综合大学的艺术专业,还是艺术类大学,各学校之间要求差别比较大,所以报考的时候,一定要去学校的招生网站,看清楚学校的具体要求。特别是艺术类大学,不同的专业,也有可能有不同的要求,比如加州艺术学院,若报考他的动画专业,要求交一定的人体绘画,但是美术专业就没有这个要求。这里主要谈美国艺术类大学。
美国比较有名的本科艺术类大学如下:
加州艺术学院 California Institute of the Arts
纽约大学 New York University—The Tisch School of the Arts (MFA)
帕森斯设计学院 Parsons School of Design New School University
萨凡纳艺术与设计学院 Savannah College of Art and Design
罗德岛设计学院 (BFA) Rhode Island School of Design(RISD)
视觉艺术学院(BFA)School of Visual Arts
旧金山艺术大学(BFA MFA)Academy of Art University
2)优势
在申请条件方面,相比综合性大学的艺术学院,艺术类高校只需通过学校的专业考试,并具备基本英语沟通能力,就可边学专业课边提高语言能力。有的不需通过考试,只要在申请时提供的作品和影像资料足够优秀即可。而申请国外综合性大学的艺术学院,语言要求和其他专业的学生一样,如果申请美国大学的本科还要通过SAT考试。
在专业设置方面,相比综合性大学的艺术学院,美国专业艺术类大学的专业设置更加广泛,专业性更强。例如,美国加州艺术学院是国际上最负声望的实验艺术学院之一。它是由沃尔特·迪斯尼在40年前创建的,是美国唯一的一所集音乐、舞蹈、美术、电影、戏剧、写作于一体的综合艺术学院。
3)劣势
在知名度方面,优秀的综合性大学知名度更高,也更受青睐。
4)专业艺术类大学和综合性大学艺术学院的区别
职业规划方面,一是选择综合性大学中的艺术学院,学生接受的教育培养倾向于全方位的发展,毕业以后,也不见得一定要从事艺术相关的工作,也就是说,从综合性大学的艺术学院毕业以后,你会被培养成一个相对而言全方位发展的人才。
而艺术类专业院校则是倾向于把学生培养成为艺术从业者,基本上来说,毕业生会从事所学专业,因为在学校这几年,学生在某个领域已经研究的相当深刻,毕业后短时间内想要转到其他方向是有一定难度的。
社会认可度方面,举个例子,如果你读的是加州伯克利的艺术学院,你一说你毕业于伯克利,其他的就可以不用继续说下去了。因为社会上认可程度高。但是如果你说你毕业于茱莉亚音乐学院(美国艺术类专业院校大拿),除了搞艺术的圈内人,普通大众是不太了解的。
5)适合的学生群体
适合专业功底过硬,作品和影像资料足够优秀,国际或全国级比赛中获奖的学生。专业艺术类大学非常看重学生的个人作品。学生在准备申请作品集时需要用文字、图画描述清楚每个创作步骤。提供给美国院校的作品集,学生需要从主题、制作过程、初稿、半成品、物料、裁剪等方面说明创作意图。总而言之,学校将从作品的各个方面来衡量学生的质量。如果面试和作品集把握的好,成绩方面学校是会适当照顾的,但是前提是,你的表现要让招生官觉得你在艺术造诣方面非常有潜力,有自己独特的见解。
此外,对学生的英语水平也有一定要求。对于国内艺术类专业学生来说,由于课程设置和时间配比上的原因,使得他们的语言水平一般不高。所以对于很多学习艺术设计类专业的学生来说,英语水平是他们申请大学的一个门槛。美国的艺术院校录取学生时要求学生在校期间的学习成绩优良,要参加相应的标准考试:申请本科要考托福和SAT,申请硕士要考托福,有些学校还要求提交GRE成绩。对于艺术类院校来说,一定要在学好本专业的同时加强英语学习。提前参加雅思或者托福考试的培训,尽早获达标的语言成绩是成功申请的保障之一。
六、注意事项
在美国上千所的大学当中,其实大部分学校都是不错的,无论是在什么样的学校学习都会有好学生,真正决定你是否可以成功的永远只是你自己。所以,在申请美国本科的时候一定要想好你要什么?
在确定了university或LAC后,学生还要根据自身的软硬件背景,量体裁衣确定申请学校的档次。如果只想申某一种,就排除了另一个类型的学校了,减轻了日后选校的范围和工作量。当然,也可以university和LAC同时申请,并没有坏处,反而给自己多了一份选择,比如综合性大学选择6所,文理学院选择4所之类的。无论哪种方式,都是为了可以更好地取得满意的结果。