好消息!加拿大移民局宣布新的入籍法案将在10月11日正式实施,以后入籍更容易啦!
划重点!入籍时间要求缩短——加拿大永久居民申请入籍所需要的居住时间,将从现在的6年内住满4年改为5年内住满3年,且不再有不再有每年至少在加拿大居住183天的限制。此外,申请人移民之前以难民、临时居民、留学生身份等在加拿大的居住时间也可以计算在内,其中留学生的居留时间以50%折算,最多可计算一年。
移民加拿大最佳方案推荐:时间最快、费用最低的留学移民PEQ项目
加拿大有10个省份,而魁北克由于历史和语言的关系身份特殊,相对独立,因此在政策上魁省有属于自己独一无二的移民政策。魁北克PEQ移民项目2010年开始实施,近几年持续升温,成为极受欢迎的移民模式,其根本原因是PEQ移民项目的移民候选人覆盖范围极广,每年移民额度都不饱和,而且没有择优的淘汰制度,不限额也不用排队。有移民意愿的申请人都可以通过PEQ来完成移民。
留学+工作+枫叶卡一举三得,魁省PEQ项目一步到位
加拿大魁北克经验类移民(PEQ)即只要在魁省接受3年以上的高等教育和一定等级的法语水平即可申请。申请人符合相关要求即可获得CSQ(魁北克移民甄选证),之后向加拿大联邦政府申请枫叶卡。
PEQ主要针对在魁省拥有技术岗位的临时劳工,及在魁省毕业的外国留学生。政府委托教育局对这些紧缺职业进行大约一年的培训,同时为学生提供近半年的实习。学生毕业后不仅可以直接进入就业市场,同时还可以向魁北克移民局提出移民申请,申请三年工作签证。这样不仅保证学生学有所成找到满意的工作,同时也保证了当地经济平稳健康的发展。
什么是PEQ?
PEQ是Québec experience program的缩写,翻译成中文即魁北克经验类移民。需在魁北克就读魁省认可的教育机构并取得文凭,同时达到法语B2水平,即可以申请魁北克省提名,一般20天内获得魁省提名证书CSQ,8-12个月即可申请到加拿大永久居民身份。
就读哪些文凭可以申请PEQ?
1800小时或更长的职业培训文凭(DEP/DVS);
学院技术类的学习文凭(DEC);
大学本科学士学位;
硕士学位,MBA;
博士学位 PhD
在这些认可文凭当中,1800学时或以上的DEP文凭最为高效经济,且实用性极强。
1800小时职业培训课程优势就在于:
1速度快周期短;学习14-18个月的职业培训专业课,同时完成法语课程后便可获得魁北克甄选证书(CSQ),从而获得枫叶卡。特别是能够在毕业前6个月就允许递交移民申请。
2专业门槛低;目前开办的课程以实用操作为主,并且对语言没有过高要求(如工业制图,商业制图和室内设计等)。课程为英语或法语授课,申请无需语言成绩。
3职业培训教育留学费用低廉,适合大多数人群。在成为加拿大永久居民后,若希望继续大学深造,可以享受加拿大居民待遇,拿到政府补助,减轻了许多经济压力。
4学习-移民-就业一举三得;虽然魁省PEQ不需要工作经验,但职业培训课程内均包含3-8周不能的实习,毕业后自带工作经验,更利于就业。毕业后无需工作即可申请移民,加拿大唯有魁北克省有此优势,技能培训+加拿大枫叶卡+工作就业于一体;专业课毕业即可获得毕业工签(无需雇主)。
PEQ项目的申请条件:
◆年龄:17周岁以上(没有年龄上限),具有高中以上的文凭或同等学历者;若是高中在读生,可以提供四个学期的成绩,即高二第二学期即可办理PEQ项目;
◆在魁省完成学业并获得魁省的毕业证书;
◆完成学业期间,需要有一半以上的时间居住在魁省;
◆拥有中高级法语水平(日常生活对话);
◆有意向在魁省居住及工作;
◆拥有经济能力,可以承担至少3个月以上的生活费用。
PEQ项目特点和优势:
1、申请周期短,速度快;
2、专业门槛低,基本没有专业要求;
3、不属于评分移民项目;
4、无任何雅思、托福语言要求;
5、一步到位拿加拿大身份,留学-移民-就业,一举三得;
6、申请费用相当低,一人申请,全家移民。
加拿大魁省PEQ项目是目前加拿大永居类别中无名额限制的快速获永居权的途径,无专业限制,无需计分,审批快捷,尤其适合高中(高二及高三)以上学生和低成本快速移民家庭,费用极低:留学+移民+生活等等所有的费用加起来就几十万人民币,就可以最快1.5年拿到枫叶卡。
PEQ申请流程:
学生在魁省完成学业并获得魁省的毕业证书和通过法语课程,无需工作经验,满足基本申请条件,毕业前6个月即可申请,且最快20天即可获得魁省提名证书(CSQ)。从留学到拿枫叶卡,最快1.5年,拿到加拿大枫叶卡后,申请人可以选择继续深造,攻读本科及研究生,也可以选择就业,还可以申请全家移民加拿大团聚。

随着加拿大投资移民政策缩紧,技术移民的门槛逐渐提高,很多条件不够但又渴望移民加拿大的人被拒之门外。如此看来,PEQ留学转移民的确是留学移民的最佳捷径!同样是到加拿大留学,PEQ和一般的留学到底有何不同?它的优势又在哪里?
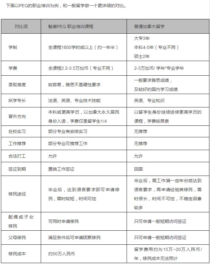
我们来看看PEQ和一般留学加拿大的不同:
学习时间
通常情况下,去加拿大留学读本科需要读4年以上,研究生要2年以上,而通过PEQ计划就读职业培训课程只需要1800个学时,大概一年半左右,加上毕业后办理移民的时间,速度快的两年就能拿到身份。仅需要两年就可以“学历身份”双丰收。
移民优势
一般留学的学生在毕业后,需工作满一定年份或达到语言要求,再申请经验类移民才能移民,所需时间很长,且不可控,不稳定因素较多。而走PEQ计划毕业的学生,只要达到语言要求即可申请移民,所需时间较短,且时间可控。
费用
一般留学费用为15万-20万人民币每年,而移民成本则无法估计。但PEQ留学和移民的费用仅仅在50万左右,相比移民还是未知数的普通留学,PEQ的移民成本已是极低的了。
