全球性房地产咨询公司Knight Frank近期公布了最新财富报告《全球豪宅和投资展望》,当中显示:36%的超高净值人士已持有第二本护照,高于去年的34%,其中26%计划永久移民,高于去年的21%。(注:超高净值人士指净值产超过3000万美元的人)


由于中美之间把控严格,资本管制越来越严格,致使资金转移越来越难;而欧盟一直在打击贪污、洗钱、偷税和漏税等金融犯罪,并对投资入籍计划的透明度持续不满,从去年开始也在对实施投资入籍计划的国家施加压力,在此高压下不少国家不断地收紧移民政策并修改移民法案。
塞浦路斯最新投资入籍修正案将于2019年5月15日正式实施,缓冲期还剩最后不到两个月的时间。如今,变政消息一出,必将引起全球投资者的关注。

在绿卡界,美国、加拿大、澳洲等大国跻身全球;而护照界,当属塞浦路斯称霸。塞浦路斯护照项目一直备受高净值人群的青睐,是富人圈众所周知的新宠。免签171个国家和地区的塞浦路斯护照,其含金量毋庸置疑,业内甚至称:一本塞浦路斯护照的价值可顶得上10张其他国家的绿卡价值。
1.绝大多数人选择移民目的国的首要因素就是考虑到子女的教育,而一张塞浦路斯护照,简直就是子女教育的黄金跳板!
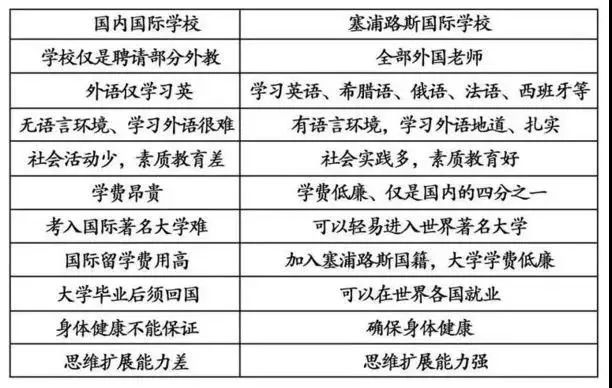
•联邦国家、英式教育体系,众多具有丰富教学经验的英国老师授课。
•学生成绩被英国认可,孩子在塞浦路斯当地读完高中,可以直接报英国名校,包括牛津、剑桥等英国知名大学,轻松进入牛津、剑桥等英国名校。
•塞浦路斯国际学校拥有来自38个国家的学生,在这里读书的学生可以轻松学会英语、希腊语、法语、俄语、西班牙语、意大利语等多国以上语言。
•实验设施齐全、着重学生思维扩展能力。
•学校有各种学生俱乐部,增加学生的乐趣及交往能力。
•获得绿卡的学生在塞浦路斯居住5年以上可以申请获得塞浦路斯公民身份,就读英国大学享受极大的学费优惠。
•有一些大学与英国美国学校联合办学,实行2+2学制,毕业时直接拿到英美学位。

2.开公司企业税太高?赚不到钱?那可能是因为你还不知道塞浦路斯这个世界级的免税天堂。
•海外常驻机构所获利润免税。
•多数情况下股利收入免于缴税。
•出售海外不动产无资本利得税。
•全欧最低企业税12.5%,无双重征税。
•出售股票、债券或其他证券所得免于缴税。
•企业所得税仅12.5%,为欧洲国家最低之一。
•无财产税、遗产税和赠与税,且退休金特别税率仅为5%。
•无不动产税,对于通过购房移民的客户来说,更省了一大笔。
3.迪拜的富裕,举世闻名。然而塞浦路斯原来也是富到流油,号称“欧洲迪拜”!
•12个天然气田离岸天然气。
•储量约超6万亿立方英尺。
•价值大约1290亿美元。
•满足欧洲40%的天然气供应。
•可供欧洲使用大约两百年。
从发展富裕程度来看,南塞浦路斯相当于南韩,毕竟有个大油田,未来可期;而北塞浦路斯因为开不了大使馆,发不了签证,干脆一任性:对世界各国全都免费落地签!就连赌王何鸿燊的赌场也开到塞浦路斯了。何鸿燊名下的新濠国际在美国纳斯达克上市,并在赌城拉斯维加斯大放异彩,此次也参与到了塞浦路斯赌场的运营之中。塞浦路斯在不久的将来,将成为地中海上的拉斯维加斯。
4.移民塞浦路斯,还能自由生活在英国!一个护照,两国“居民”,曲线“移民”英国,厉害了!
根据英国和欧盟在2018年3月19日达成的过渡协议,在2020年12月31日之前,任何欧盟公民都可以把英国作为自己的家。在此期间,任何欧盟国家公民都可以合法地迁往英国,在英国合法居住5年,将可以获得英国护照。
英国一再强调,脱离欧盟时,居住在英国的欧盟公民能享受到与“脱欧”前一致的生活、学习和工作权利,且保证在英国居住达五年的欧盟公民可申请永久居留。获得永居身份满一年,可以申请入英国籍。
5.从出生的那一刻起,塞浦路斯就准备好了新生大礼包。成长的生活期间,直到最后养老,福利也始终“全覆盖”!
•生宝宝政府是全程给予补助的。
•在这里家家户户都有自己的私人医生。
•物价低,肉禽鸡蛋比国内还便宜。
•买车便宜,在这里生活每家都两三辆车。
•买房便宜,在北京买一套小公寓的钱,在这里可以买一套海景别墅。
•懂得享受悠闲生活,80岁的老太太都是穿着比基尼在沙滩上晒太阳……
以上这些都是塞国护照集万千宠爱于一身的主要原因。而塞浦路斯也并不骄傲,优秀且低调,买房送护照。对想要申请塞浦路斯护照的申请人,很是平易近人,政策简单直接;对于投资人来说,更是锦上添花。
◆18周岁以上即可申请,无任何犯罪记录!
◆投资200万欧元以上房产,只需持有三年,三年后可出售150万欧元房产,相当于只需持有50万欧元的房产!
◆一家三代,一步到位拿塞浦路斯护照,成欧盟公民!

欧盟收紧黄金签证,也印证了一个真理——移民要趁早。对于移民申请人来说,切勿观望,趁着各国投资移民还未彻底关停之前,选择适合自己的移民项目,早一天办理早一天获取身份。