加拿大送上的春节礼物,让海外买家甚为满意。相比之下,美国总统特朗普又玩新花样了!上周五是中国农历大年三十,特朗普却在鞭炮声中签署了一项“阻止外国恐怖分子进入美国的国家保护计划”,宣布禁止7个穆斯林国家公民入境和暂停非移民签证免面试计划!
具体内容
重磅一:特朗普行政令禁止7个穆斯林国家移民,暂停美国接收难民计划120日。90日内暂停伊朗、伊拉克、利比亚、索马里、苏丹、叙利亚与也门等7个伊斯兰国家公民入境美国。
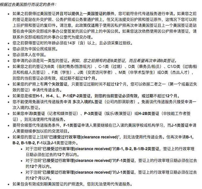
重磅二:暂停了免面签的递签服务(Interview Waiver Program),也就是说中国留学生、学者及职业签证等,需续签美国签证者,即日起都必须进行面签。如人在美国境外签证过期者,则须与当地美国领事馆或大使馆,进行面签预约,以重新获取签证。这将对广大中国留学生带来较大的影响,因此留学生也都互相提醒“最好不要出美国”。
重磅三:美国签证,对续签免面试的时间要求由原来的过期之后48个月之内,调整为过期后的12个月之内。

特朗普行政令引发混乱
据悉,这条行政令于27日下午开始实施,引发全球航空混乱,使数以千计的人一夜之间命运天翻地覆。连拥有绿卡的美国永久居民都无法入境,或被困在国外无法回家,导致美国国内外机场乱,部分旅客被禁止登上前往美国的飞机,亦有部分人抵达纽约机场后被扣留。
行政令发出后,硅谷最大的几家公司高层纷纷出面表态,反对这项政策。

由于特朗普的行政令执行的速度如此之快,就连海关官员和移民局官员都还没有搞清楚,就被迫赶鸭子上架了。在华人圈,甚至流传着特朗普打击合法移民说法,称其将要对领福利的绿卡持有者进行打击,将领过政府救济的绿卡持有者予以遣返。

而左翼人士机场抗议,民权组织诉诸法庭,再加上主流媒体断章取义,逼得白宫和国土安全部纷纷出来辟谣,普通老百姓更是真假难辨。
下面就来澄清各种谣言!
谣言1:绿卡禁止入境
实际上,特朗普限制持有绿卡的人士来美仅针对中东七国的公民。中国不在其中!网络盛传的学生不能回国,签证/绿卡或将作废等等毫无根据。
谣言2:过期签证无法续签
由于所有免面签的签证申请服务都已经被取消,如你最近将从美国出境而美签过期的话,务必预留更长的时间获取签证。根据29日美国国务院网站,目前递件预约美国广州领事馆从送件到等待预约面签时间,包括访客、留学生及其他非移民种类都显示为需11天时间,但接下来的处理时间,以及行政处理时间,则不包括在上述11天内。
谣言3:合法移民不得享受福利
这个草案还没有成为行政令。即使通过以后也只是要加大绿卡领取福利的审查,只是针对欺诈福利的情况,但如果你有绿卡,而你真的有困难,需要政府福利支援,只要情况真实,该领的还是可以领的。另外,取消某个人的绿卡需要法院裁决,而不是总统签个字就可以取消的。
谣言4:H1B改革
未来H1B签证趋势可能会变紧,目前仍然没有具体行政令出台。而目前网上流传的说法其实都是提案,很可能最后会被推翻,因此,大家还是继续关注,不要轻信谣言。
目前来说,对华人影响最大的就是签证续签面谈的事情,但它的影响范围比较小,如今大多数取得美国签证的中国人都持十年签证,只有少量的人是两年前的一年签证才需要续签。另外是留学生的签证,有些刚好快到期需要续签,还有针对只有一年效期的工作签证H1B持有者会影响较大。对此,专家提醒:近期移民政策变动频繁,请各位在美国持有签证的学生、学者以及工作人员,尽量先不要出境,以避免无法再次进入美国的情形发生。
美国到底是怎么从一个宽容开放的移民国家,变成了一个对移民如此严苛的国家呢?对我们而言,唯一的好消息是,特朗普的移民行政令都没有实质性影响到EB-5,也许投资移民真的会成为最大赢家吧。愈演愈烈的EB-5法案改革浪潮已经纷至沓来,在特朗普上台之后,国会的态度日趋强硬。面对“即将关停”和“投资额暴涨”,最好的措施就是尽快选择靠谱的项目,趁早递交。欢迎随时致电 全国免费热线详细咨询,让我们的持牌移民顾问给您提供专业移民方案!